傳真:
18923864027
QQ:
709211280
地址:
深圳市福田區振中路84號愛華科研樓7層
三極管前級放大器圖解偶得一塊小巧別致的全貼片元件電路板,經剖析為單聲道前置放大器。最大的亮點是,利用射極輸出器輸出阻抗低的特點,在
用于三極管的過壓保護圖解壓敏電阻及其應用該裝置的應用電路如圖2所示。在晶體管電視機中,行輸出和幀輸出管都接有較大的電感線圈,在開關
三極管3種工作狀態-PNP型-飽和狀態圖解截止狀態:當≤0時,集電極電流很小,三極管相當于截止,電源電壓丘幾乎全部加在管子兩端放大狀態
雙三極管組成的電源切換開關介紹電源切換電路主要的功能是在系統關機時,轉由鋰電池給USB供電并完成數據的保存,其電源切換如圖4所示。圖中
在三極管中,怎么判斷發射極正偏,集電結反偏對于NPN型三極管,若用于構成線性放大器時,其發射結必須處于正向偏置,集電結必須處于反向偏置
解析三極管的信號為什么是從集電極流出的對于有源器件不論是電子管,還是半導體器件的電流控制型常用的結型晶體管,以及以電壓控制型的場效
三極管主要特性-電流放大與控制特性分析三極管電路工作原理,需要掌握三極管的重要特性,這樣才能輕松自如的分析三極管電路三極管式一個電
IGBT管和三極管的區別介紹從廣義的講,IGBT也是三極管,是一種特殊的三極管。絕緣柵雙極晶體管(IGBT)本質上是一個場效應晶體管,只是在漏
三極管輸入輸出特性曲線圖解三極管特性曲線是反映三極管各電極電壓和電流之間相互關系的曲線,是用來描述晶體三極管工作特性曲線,常用的特
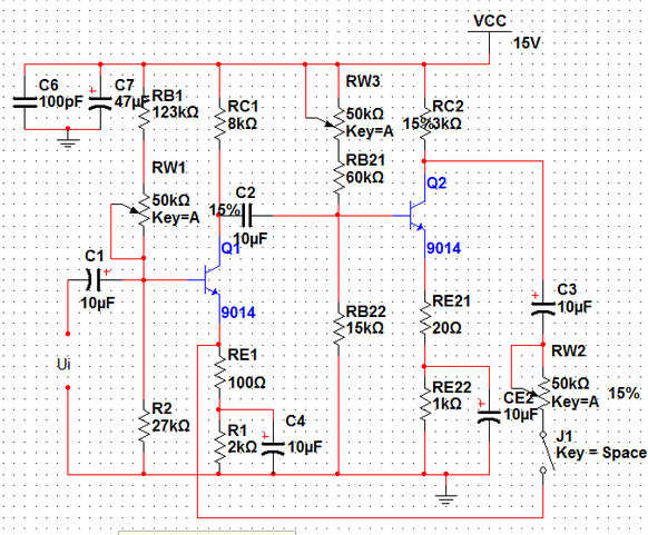
三極管放大電路各電阻的作用介紹電路工作原理:當J1開路時,電路中不存在級間負反饋,整個電路是由兩個單級共射放大電路組成。晶體管發射極
三極管的結構和分類的結構及分類晶體三極管又稱半導體三極管,簡稱晶體管或三極管。在三極管內,有兩種載流子:電子與空穴,它們同時參與導
貼片三極管和貼片場效應管的區分由于貼片三極管與貼片場效應管的外形相似,且元件位號均以字母V、Q或VT打頭,那么如何區分這兩者呢?(1)