傳真:
18923864027
QQ:
709211280
地址:
深圳市福田區振中路84號愛華科研樓7層
MOS管失效的六大原因MOS管是金屬(metal)—氧化物(oxide)—半導體(semiconductor)場效應晶體管,或者稱是金屬—絕緣體(insulator)—半導體。
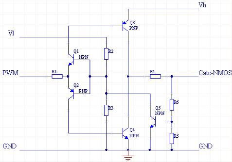
mos經典驅動電路一、MOS經典驅動電路在使用MOS管設計開關電源或者馬達驅動電路的時候,大部分人都會考慮MOS的導通電阻,最大電壓等,最大電
晶體管和mos管區別什么是MOS管mos管是金屬(metal)—氧化物(oxide)—半導體(semiconductor)場效應晶體管,或者稱是金屬—絕緣體(insulator)
半橋諧振LLC+CoolMOS開關端電路工作原理解析半橋電路結構,半橋結構如圖所示,它是兩個功率開關器件(如 MOS 管)以圖騰柱的形式相連接,
三極管三極管,全稱應為半導體三極管,也稱雙極型晶體管、晶體三極管,是一種控制電流的半導體器件其作用是把微弱信號放大成幅度值較大的電
電動車控制器參數型號資料75NF75產品描述75NF75是N溝道增強型功率場狀態特性穩定、快速的效應晶體管開關速度,低熱阻,常用于電信和計算機
MOS電路簡介MOS電路為單極型集成電路,又稱為MOS集成電路,它采用金屬-氧化物半導體場效應管(Metal Oxide Semi-conductor Field Effec
MOS管靜電擊穿關于穿通擊穿,有以下一些特征(1)穿通擊穿的擊穿點軟,擊穿過程中,電流有逐漸增大的特征,這是因為耗盡層擴展較寬,發生電
MOS管選型技巧選擇到一款正確的MOS管,可以很好地控制生產制造成本,最為重要的是,為產品匹配了一款最恰當的元器件,這在產品未來的使用過
同步整流同步整流是采用通態電阻極低的專用功率MOSFET,來取代整流二極管以降低整流損耗的一項新技術。它能大大提高DC DC變換器的效率并且
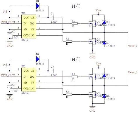
h橋mos管驅動電路原理實踐驅動電路中通常要用硬件電路便當地控制開關,電機驅動板主要采用兩種驅動芯片,一種是全橋驅動HIP4082,一種是半
MOS管柵極由金屬細絲組成的篩網狀或螺旋狀電極。多極電子管中排列在陽極和陰極之間的一個或多個具有細絲網或螺旋線形狀的電極,起控制陰極