傳真:
18923864027
QQ:
709211280
地址:
深圳市福田區振中路84號愛華科研樓7層
用超級結MOSFET時柵極會振蕩-要怎么解決因為MOSFET是單極性器件,因此寄生電容是開關瞬態唯一的限制因素。電荷平衡原理降低了特定面積的導
電源設計-MOS管驅動電路圖解MOSFET因導通內阻低、開關速度快等優點被廣泛應用于開關電源中。MOSFET的驅動常根據電源IC和MOSFET的參數選擇合
超大容量電容器(EDLC)知識介紹超大容量電容器是近年來開始被廣泛關注的新型電子元器件。它不同于傳統的電解電容器,它只有一個固體電極板,
PCB板布局布線基本規則詳情PCB又被稱為印刷電路板(Printed Circuit Board),它可以實現電子元器件間的線路連接和功能實現,也是電源電路
變壓器消耗的無功功率解析許多用電設備均是根據電磁感應原理工作的,如配電變壓器、電動機等,它們都是依靠建立交變磁場才能進行能量的轉換
超級電容器的分類和優缺點分析摘要:電容器是儲存電荷的常用電子器件,在許多電子設備中得到了廣泛的運用。由于新時期行業技術的迅速發展,
反激中的RCD吸收電路介紹反激式開關電源結構簡單,應用廣泛,但其變壓器漏感大,開關管存在電壓尖峰,在大部分低功率應用場合都會采用簡單
簡析電路中電容的選擇電容是我們在電路中經常用到的無源器件,經常見到的幾種有鋁電解電容,鉭電容,貼片陶瓷電容。由于每種電容的特性決定
開關電源雷擊浪涌的產生及防護開關電源雷擊浪涌的產生與防護雷擊浪涌的產生雷擊浪涌在開關電源中的流通回路的分析(共模信號與差模信號)一種
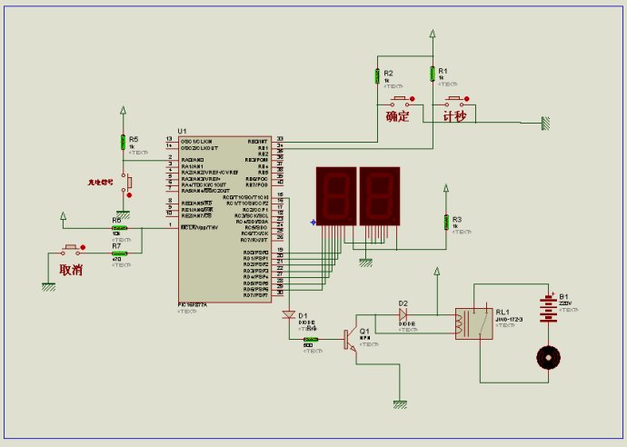
單片機控制交流接觸器介紹PIC16F877A型單片機控制普通繼電器》控制交流接觸器。該過程的思路是:單片機給普通繼電器一個控制信號,把普通繼
如何為DC-DC選擇適合的電感與電容隨著手機、PDA以及其它便攜式電子產品在不斷小型化,其復雜性同時也在相應提高,這使設計工程師面臨的問題
安規和CBB電容都存在哪些不同熟悉電子電路設計的朋友都知道,在對支流轉直流的電源制作過程中,為了最大程度上的濾除高頻信號需要并聯較小