傳真:
18923864027
QQ:
709211280
地址:
深圳市福田區振中路84號愛華科研樓7層
220V交流單相電機啟動方式與接線圖220V交流單相電機起動方式第一種,分相起動式,如圖1所示,系由輔助起動繞組來輔助啟動,其起動轉矩不大
振蕩電路的工作原理與其特性振蕩電路,簡單來講,就是指能夠產生大小和方向均隨著周期發生變化的振蕩電流,而產生的這種振蕩電流的電路我們
開關電源原邊反饋技術知識原邊反饋(PSR)簡介●在小功率消費類電子應用中,反激式電源是主流,因為反激式電源非常適合小功率段,同時天然提
數字電路中的幾個基本概念介紹建立時間和保持時間建立時間(setupTIme)是指在觸發器的時鐘信號上升沿到來以前,數據穩定不變的時間,如果
解析怎么正確地選擇運算放大器在便攜電子領域,設計師基于多種因素(尺寸、成本和性能),利用他們的專業知識和最佳判斷來選擇器件。但這些因
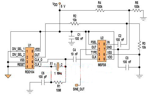
方波轉換成正弦波電路圖解即利用RDD104可選的4各十進制CMOS除法器和一個MSFS5 開關電容濾波器來構建一個雙芯片、失真率為0 2%的正弦波源。
電容濾波的原理與作用簡介:常用的濾波電路有無源濾波和有源濾波兩大類。電容濾波為無源濾波,本文詳細介紹了電容濾波的工作原理以及其作用
帶電容的電子開關滅弧電路圖解帶電容的電子開關滅弧電路圖 帶電容的電子開關滅弧電路采用普通晶閘管,適用大電流的隔離電容儲能并聯—串聯
MOSFET的半橋驅動電路設計要領詳情1 引言MOSFET憑開關速度快、導通電阻低等優點在開關電源及電機驅動等應用中得到了廣泛應用。要想使MOSFE
單端反激式開關電源實際電路原理圖解圖 單端反激式開關電源實際電路原理圖圖為單端反激式隔離開關電源實際電路原理圖。由于大功率電源中有
電容感應式觸摸開關的應用設計介紹1 電容式傳感的基本原理電容傳感技術為開發人員提供了一種與用戶互動的全新方式,在設計一個電容感應式觸
如何看貼片電阻的大小貼片電阻,電阻幾乎是任何一個電子線路都離不開的角色。貼片電阻的作用,就是增加電流通過的阻力增加阻值從而限制電流