傳真:
18923864027
QQ:
709211280
地址:
深圳市福田區振中路84號愛華科研樓7層
理想二極管電路的工作原理及特性通常,我們通常利用幾種基本的電氣和電子組件來構建電路,其中包括電阻器,二極管,電容器,晶體管,IC(集
LED發光二極管的8種類型與所用材料LED介紹LED或發光二極管是一種簡單的PN結二極管,由具有更大能壘的材料制成。當供應給LED結時,電子從價
交流電源驅動LED的應用知識對于手機等低功耗應用,可以為LED使用直流電源。但是,對于大規模應用(例如使用LED的交通信號燈),使用DC實際
肖特基二極管常見型號作用及參數選型,包括具體的參數,方便您選型以及作用的介紹肖特基二極管的壓降要比普通的二極管低很多,所以自身功耗小,
貼片二極管正負極怎么區分,正負極要怎么看貼片二極管在使用的過程中需要注意二極管的正負極,一旦放正負極放反了,可能做好的樣板或者產品
快恢復二極管耐壓不同能串聯使用嗎不能簡單地串聯,因為所有串聯起來的快二極管的反向電阻必須相差不大,否則,反向電阻大的二極管就得承受
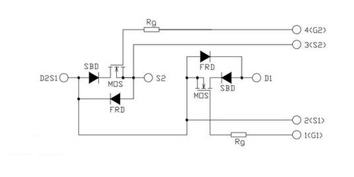
MOS管寄生二極管相當于快恢復二極管嗎MOS管寄生二極管相當于快恢復的二極管 ,因為MOS管的工作頻率比較高,所以它里面的體二極管工作頻率也
快恢復二極管與快恢復二極管模塊有什么區別快恢復二極管和快恢復二極管模塊都是反向恢復很快的二極管,主要區別是功率、速度和封裝不同:快
快恢復二極管是高頻二極管嗎快恢復二極管屬于高頻二極管,普通整流管屬于低頻管,低頻管在高頻下工作不能有效截止,因為結電容大。高頻二極
快恢復二極管正向壓降大是什么原因導致在電子電路中,將快恢復二極管的正極接在高電位端,負極接在低電位端,快恢復二極管就會導通,這種連
開關電源有多少種分類一、開關電源的基本概念電源是將各種能源轉換成為用電設備所需電能的裝置,是所有靠電能工作的裝置的動力源泉。直流開
快恢復二極管FRD是什么意思FRD是快恢復二極管英文Fast Recovery Diode的縮寫,快恢復二極管是一種常用于高頻整流電路中的二極管。隨著電