傳真:
18923864027
QQ:
709211280
地址:
深圳市福田區振中路84號愛華科研樓7層
十大經典電路圖應用分析電路圖十大經典電路圖,電路圖主要由元件符號、連線、結點、注釋四大部分組成。元件符號表示實際電路中的元件,它的
單片機電路設計的10個問題難點分析與單片機電路應用領域單片機概述了解單片機電路設計,先了解單片機是什么。單片機,是一種集成電路芯片,
電源交叉調整率問題和多路輸出電源交叉調整率無源設計方法電源與反激式電源電源是將其它形式的能轉換成電能的裝置。電源自磁生電原理,由水
MOS管集成電路使用操作準則總結-MOS管集成電路分類和優點MOS管集成電路知識詳解(一)MOS管集成電路簡介MOS集成電路是以金屬-氧化物-半導體
怎么用TTL驅動MOS管電路與TTL電平的優缺點什么是MOS管mos管是金屬(metal)、氧化物(oxide)、半導體(semiconductor)場效應晶體管,或者稱是金
mos管三個工作區,完全導通區,截止區,線性區詳情mos管三個工作區在了解MOS管三個工作區之前,先了解一下MOS管三個工作區分別是什么?下面講
電路識別-10種復雜的電路分析方法電路分析電路的方法,電路:由金屬導線和電氣、電子部件組成的導電回路,稱為電路。在電路輸入端加上電源
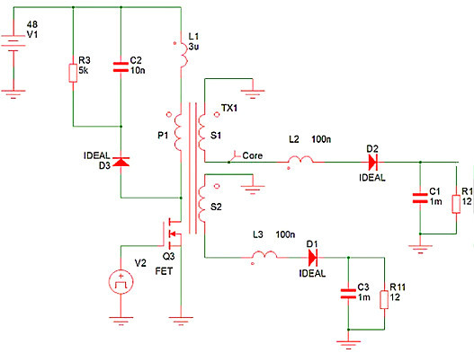
反激電源工作原理-反激電源高壓MOS管尖峰電流來源和減小方法反激式開關電源是指使用反激高頻變壓器隔離輸入輸出回路的開關電源,與之對應的
sic-sic是什么-sic制作工藝-主要成分與適用于哪些領域sic概述金剛砂又名碳化硅(SiC)是用石英砂、石油焦(或煤焦)、木屑(生產綠色碳化硅
電路故障的原因分析-電容故障特點與維修方法電路分析電路的方法,電路:由金屬導線和電氣、電子部件組成的導電回路,稱為電路。在電路輸入
MOSFET工作原理-MOSFET工作特性-MOSFET主要參數命名和符號MOSFETMOSFET,金屬-氧化物半導體場效應晶體管,簡稱金氧半場效晶體管(Metal-Oxi
開關電源中光耦隔離的連接方式,幾種典型接法比較開關電源概述開關模式電源(Switch Mode Power Supply,簡稱SMPS),又稱交換式電源、開