傳真:
18923864027
QQ:
709211280
地址:
深圳市福田區振中路84號愛華科研樓7層
二極管規格書中的常用性能參數與中英文說明二極管是最簡單的半導體器件,也是大多數電子產品BOM清單中的基礎元器件之一。雖然購買二極管之
解析SOT23封裝的高溫二極管的作用是什么如同其他電子元器件一樣,二極管工作時會產生一定的熱量使自身溫度升高,這樣的發熱對器件的使用是
IC穩壓器工作原理與不同類型穩壓器的作用穩壓器是在任何設備中的最廣泛使用的電子電路中的一個。調節電壓(無波動和噪聲水平)對于許多數字
電路保護的類型與特征是什么隨著科學技術的發展,電力 電子產品變得越來越多樣化和復雜化。使用的電路保護元件不是簡單的玻璃管保險絲。它
如何判斷電子電路中的集成電路IC是否正常工作糾正電路中的集成電路以修復電器設備是一個重要的內容,因為它經常更換新的集成電路但故障仍然
5G時代的集成電路封裝技術-SiP封裝圖SiP(系統級封裝,System in Package)是在系統芯片(SoC)設計理念基礎發展出來的一種集成電路封裝技
MOSFET的寄生電容-VGS的溫度特性圖解同普通三極管相比,MOSFET堪稱晶體管之王,在模擬電路和數字電路中均有廣泛用途。為了發揮MOSFET性能優
溝道型肖特基二極管整流器的性能優勢與系統設計我們正在不斷創新,借助溝道型肖特基整流器(Trench Schottky rectifier)等新型功率半導
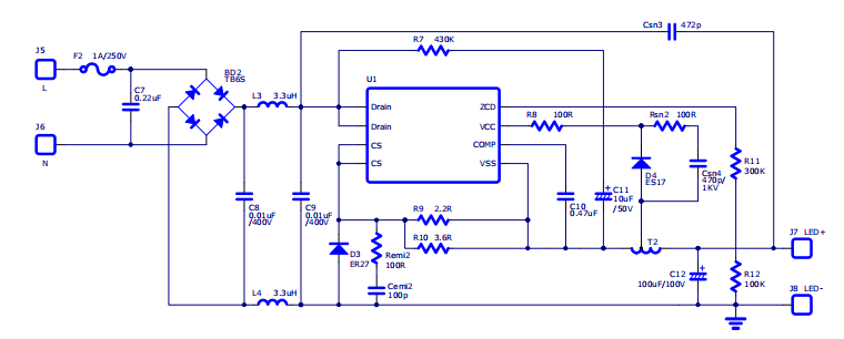
LED球泡燈參考設計圖LED球泡燈內部光源采用LED芯片,是取代白熾燈泡的常用光源,具備節能、環保、發光效率高、使用壽命長、無頻閃等優點。
標準半導體器件與通用集成電路封裝規范在芯片大家族中,二極管、三極管、MOS管和標準集成電路生產廠家,用途最廣泛,例如汽車電子、安全氣
熱敏電阻怎么判斷好壞-熱敏電阻燒壞的原因熱敏電阻的種類很多,雖然熱敏電阻應用于各行各業,但是它的穩定性比較差,還有高阻力等問題,非
什么是晶閘管-SCR晶閘管符號-工作原理與類型等基礎知識描述什么是晶閘管或可控硅整流器的總結或概述,SCR,提供晶閘管電路符號、晶閘管工作