傳真:
18923864027
QQ:
709211280
地址:
深圳市福田區振中路84號愛華科研樓7層
元器件的連通性與絕緣電阻測試通斷性測試各種各樣的裝置都需要進行通斷性檢查,包括電纜成套件、印制板和連接器,以確保這些元件具有預期的
電源設計中的電容選用規則介紹電源往往是我們在電路設計過程中最容易忽略的環節。作為一款優秀的設計,電源設計應當是很重要的,它很大程度
逆變器電路工作原理圖解逆變器,別稱為變流器、反流器,是一種可將直流電轉換為交流電的器件,由逆變橋、邏輯控制、濾波電路三大部分組成。
51單片機驅動能力(拉電流-灌電流)與上拉電阻有挺多朋友還搞不清灌電流和拉電流的概念,下面就此解釋一下,希望看過本文后不再就此困擾。一
開關電源EMI輻射超標整改方案介紹作為工作于開關狀態的能量轉換裝置,開關電源的電壓、電流變化率很高,產生的干擾強度較大;干擾源主要集
單節鋰電池保護IC設計解析1 引 言設計了一種低功耗的單節鋰離子電池保護電路,此保護電路不僅對鋰離子電池提供過充電,過放電,放電過流
6種電流測量方法的優缺點對比電流檢測被用來執行兩個基本的電路功能。首先,是測量多大電流在電路中流動,這個信息可以用于DC DC電源中的電
電機線圈放電的原因分析與處理辦法問:為什么在我們關斷電源的時候,需要注意線圈的放電,而電阻就不需要?答:我們都知道能量守恒是指能量
LED燈三種常見故障與解決方法LED燈以其亮度大、耗能低、壽命長等特點,逐步霸占當今電燈市場。一般來說,LED燈是很難發生問題的,在LED燈的
溫度對靜態工作點的影響因素知識放大電路的多項重要技術指標與靜態工作點的位置密切相關,如果靜態工作點不穩定,則放大電路的某些性能也將
熱敏電阻-PTC-NTC圖形符號與電路圖符號熱敏電阻是利用導體的電阻隨溫度變化的特性制成的測溫元件,熱敏電阻按阻值的溫度系數可分為正溫度系
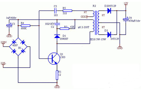
220v轉12v電源電路解析對于220v轉12v穩壓電源而言,如果電流大就用開關電源,如果電流小就用阻容,具體接法:220V經電容(680n左右400V以上