傳真:
18923864027
QQ:
709211280
地址:
深圳市福田區振中路84號愛華科研樓7層
mosfet驅動電路哪幾種知識分析-MOSFET驅動電路要求與注意事項mosfet驅動跟雙極性晶體管相比,一般認為使MOS管導通不需要電流,只要GS電壓高
本文詳解二極管符號及細分二極管每種符號的含義。二極管符號大全及電路圖形符號:二極管符號意義(含義):CT---勢壘電容Cj---結(極間)電容
最近一直有人問二極管的主要參數有哪些,所以今天特地整理了一份二極管主要參數的文章,供大家參考其中每一類電子產品的構成中存在一個十分
當然,我們也可使用萬用表來判斷發光二極管正負極。當然,我們也可使用萬用表來判斷發光二極管正負極。操作方法:萬用表R×1K擋,紅、黑兩...
MOS管功率放大器電路圖及原理圖文并茂解析放大器電路的分類本文介紹MOS管功率放大器電路圖,先來看看放大器電路的分類,按功率放大器電路中
烜芯微教你正確選擇MOS管重要的一個環節,MOS管選擇不好就可能影響到整個電路的功率使用,會造成雪崩等原因,了解不同的MOS管部件的細微差
場效應管分類場效應管分結型、絕緣柵型兩大類。結型場效應管(JFET)因有兩個PN結而得名,絕緣柵型場效應管(JGFET)則因柵極與其它電極完
小信號等效電路模仿電路解析包括直流解析和交流小信號解析。這里導入小信號解析時所需要的小信號等效電路。小信號等效電路模型是使計算簡單
柵極接地放大電路如表3 1所示,所謂柵極接地放大電路,就是在柵極固定為一定電位的狀態下,輸入信號加到源極上,從漏極取出輸出信號的電路
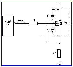
柵極驅動的優化以下幾種簡單的技術措施能夠有效進步電路的開關速度,這就是柵極驅動的優化(圖5 80)。通常狀況下,為了進步電源的應用率
CMOS反相器的特性反相器的意思就是反轉,是將輸入的信號電平反轉輸出的電路。圖10 5是將MOS晶體管置換為開關的反相器電路。就是說p溝 n溝MO
基于CMOS的普通的AB級輸出電路圖9 24示出一例用CMOS構成AB級輸出電路的辦法。輸出晶體管M,和Mz兩個柵極間并聯銜接著n溝MOS晶體管M3和p溝MOS