傳真:
18923864027
QQ:
709211280
地址:
深圳市福田區振中路84號愛華科研樓7層
開開關電源本文主要講開關電源調試問題有哪些,開關電源不同于線性電源,開關電源利用的切換晶體管多半是在全開模式(飽和區)及全閉模式(
電工基本符號大全圖文介紹-電工必備常識電工基本符號從事電力生產和電氣制造電氣維修、建筑安裝行業等工業生產體系的人員,肯定對電工是基
驅動電路驅動電路(Drive Circuit),位于主電路和控制電路之間,用來對控制電路的信號進行放大的中間電路(即放大控制電路的信號使其能夠驅
單片機5V轉3 3V電平的19種方法技巧圖解方法一:使用LDO穩壓器,從5V電源向3 3V系統供電標準三端線性穩壓器的壓差通常是 2 0-3 0V 。要把
四種恒流源電路分析-基本原則與輸入-輸出要求恒流源電路恒流源電路,恒流源由信號源和電壓控制電流源(VCCS)兩部分組成。正弦信號源采用直
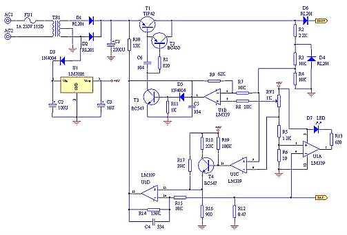
12v充電器原理圖(附7款12v充電器原理圖)大全充電器概述本文主要講12v充電器原理圖(附7款12v充電器原理圖片)大全,充電器是采用高頻電源技
功率場效應管的原理-幾大特性與參數等詳解功率場效應管的原理、特點及參數功率場效應管又叫功率場控晶體管。(一)功率場效應管原理半導體
場效應管詳解-場效應管的作用是什么場效應管簡介說到場效應管,它到底有什么作用,到底好在哪些地方呢?這也是這篇文章要講的,現在我們來
考驗開關電源性能的幾個概念知識開關電源性能的幾個概念詳解本文主要講開關電源性能的幾個概念,下面一起來看看,希望對大家有幫助。開關電
常見幾大經典電工電路圖與如何看懂電子電路圖詳解8個經典電工電路圖電工電路圖(一)日光燈照明與兩控一燈一插座線路里面包含②單相電表的
二極管的電容效應-等效電路與開關特性全面解析一、二極管的電容效應二極管具有電容效應。它的電容包括勢壘電容CB和擴散電容CD。1 勢壘電容C
詳解場效應管原理(圖文解析)與作用特點-結構大全場效應管概述場效應管原理詳解,場效應晶體管簡稱場效應管。主要有兩種類型:結型場效應管