傳真:
18923864027
QQ:
709211280
地址:
深圳市福田區振中路84號愛華科研樓7層
詳解用運算放大器構成精確的限幅器匹配模擬信號的電壓范圍與模數轉換器 (ADC) 的輸入范圍可能是個挑戰。超過 ADC 的輸入范圍將導致不正
詳解三種IGBT驅動電路與保護方法本文著重介紹三個IGBT驅動電路。驅動電路的作用是將單片機輸出的脈沖進行功率放大,以驅動IGBT,保證IGBT的
開關電源的基本工作原理詳解幾種基本類型的開關電源顧名思義,開關電源就是利用電子開關器件(如晶體管、場效應管、可控硅閘流管等),通過
光電二極管工作原理解析光電二極管工作原理光電二極管是將光信號變成電信號的半導體器件。它的核心部分也是一個PN結,和普通二極管相比,在
穩壓三極管工作原理解析相信談到穩壓三極管,很多從業不久或剛剛入門的設計者都會覺得比較陌生。因為在電路設計中,最常見的穩壓器件為二極
解析LCD LED OLED的技術區分LEDLCD面板使用了背光來點亮像素,而OLED的像素是可以獨立發光的。OLED面板的亮度可實現逐個像素的控制,這是LE
詳說GaN 將能源效率推升至新高度種能源使用情況僅代表數據中心。其實,電信、工業自動化、汽車和許多其他系統也同樣需要提供高密度的電源
功率密度基礎技術知識為了更好地理解高功率密度設計的基本技術,在本文中,我將研究高功率密度解決方案的四個重要方面:●降低損耗。●最優
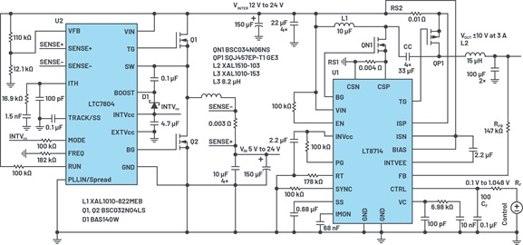
通過5V至24V輸入提供雙極性、雙向DC-DC流入與流出電流大部分電子系統都依賴于正電壓軌或負電壓軌,但是有些應用要求單電壓軌同時為正負電壓
關于開關頻率需考慮的因素知識開關模式電源采用固定、可調或與外部時鐘同步的頻率進行開關轉換。開關頻率值決定了電源電容和電感的外形尺寸
場效應管的四個區域解析-怎么判斷場效應管工作區域MOS管四個區域詳解判斷場效應管工作區域,下面先講述MOS管場效應管的四個區域:1)可變電
2020年MOS管即將火爆的電子應用在哪些領域分析提供功率MOSFET的型號選型及應用問題分析以及AC-DC,DC-DC電源IC方案型號推薦---場效應管MOS管