需要說明的是,這里的過零檢測指的是在交流回路的中的過零檢測,對于我們最常接觸的交流電就是我們使用的220V的市電了。
1、什么是過零檢測
在交流回路中,電壓隨時間的變化是正弦波,當波形由正半周向負半周轉換或者由負半周向正半周轉換時,經過x坐標的點就是過零點。所謂 過零檢測,就是對過零點進行檢測,判斷交流電是否到達這個點 ,如下圖所示:


1.1 為何需要過零檢測
為什么需要過零檢測,簡單來說就是:為了讓使用交流電的系統更加安全穩定,同時方便對系統進行控制。
我們知道交流電的電壓是在一直變化的,如果我們的用電系統開關的時候都處于電壓高點,那么這個時候的電流也會對應的比較大,忽然間打開關短對系統會造成一定的 “沖擊”,有時候也會產生一些電弧火花,就是所謂的浪涌,這樣存在安全隱患,在一些帶大功率負載的交流回路中,風險會更大。如果我們系統能夠知道每次過零點的時間,在這個時候去進行開關控制,那么可以使得系統安全穩定。另外,我們通過檢測交流電信號的過零點,可以實現交流電電子設備的開關控制、電流采樣和保護功能,在調光開關/調光器、電機調速產品中,可從零點開始控制交流電導通角的大小,實現調光燈具亮度、電機速度的調節。
2、如何做過零檢測
首先要明白,我們做過零檢測,最直觀的是檢測什么? 實際上就是電壓。電壓變成0的時候,就是零點。如何檢測,我這里直接先告訴大家,從結果來看,最常見的過零檢測電路有如下兩種方式:
第一種,過零點時候電路末端會輸出脈沖,如下圖:


第二種,過零點的時候,電路末端電平會發生變化,如下圖:


當然 ,直接ADC采樣也是一種方式,但是相對前面這兩種用得不多。
2.1 光耦
說到光耦之于220V交流的應用,之前分享過一個電路:


當時的需求只是需要檢測是否有220V交流電信號存在,使用了雙向光耦,其中右邊輸出的地方特意加了一個2.2uF的電容防止過零點時候電壓突變。我們稍微變通一下,電路變成如下,是不是理論上就能夠產生下圖所示的輸出:


當然,如果我們做一下整流,也可以使得輸出脈沖信號,如下圖:


2.2 比較器/運放
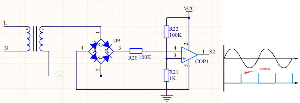
對于比較器以及后面的三極管而言,我們一般來說需要先降壓,然后進行處理,是比較妥當的一種方式,比如下面圖的示例:


上面的設計是脈沖,通過R22, R21控制小于Vcc/101電壓的時候 (如果VCC為3.3V ,閥門大概在0.03V) , 輸出S2會輸出一個高電平信號,因為時間很短,所以結果為脈沖。
當然大家也可以把比較器的負輸出端連接GND ,也就是0V ,然后+輸入端連接降壓后但是不整流的輸入(220V的交流變成低壓的交流),這樣輸出S2就能形成方波輸出,但是不整流需要額外注意一些問題。
2.3 三極管/MOS管
對于三極管和MOS管來說,與上面的比較器也是類似的,直接上個示意圖:


需要說明的是,通過三極管或者MOS管判斷的輸出脈沖,會比上面使用比較器的脈沖會寬一些。三極管0.7V就導通了,MOS管可能會更大一些,比如有些1.0V左右就導通了。
〈烜芯微/XXW〉專業制造二極管,三極管,MOS管,橋堆等,20年,工廠直銷省20%,上萬家電路電器生產企業選用,專業的工程師幫您穩定好每一批產品,如果您有遇到什么需要幫助解決的,可以直接聯系下方的聯系號碼或加QQ/微信,由我們的銷售經理給您精準的報價以及產品介紹
聯系號碼:18923864027(同微信)
QQ:709211280

