一、開關和放大器
MOS管最常見的電路可能就是開關和放大器。
1. 開關電路


G極作為普通開關控制MOS管。
2. 放大電路


讓MOS管工作在放大區,具體仿真結果可在上節文章看到。
二、時序電路中作為反相器使用
下圖示例電路中,芯片1正常工作時,PG端口高電平。
如果芯片1、芯片2有時序要求,在芯片1正常工作后,使能芯片2。 可以看到芯片2的使能端初始連接VCC為高電平,當芯片1輸出高電平后,MOS管導通,芯片2的使能端被拉低為低電平,芯片2開始正常工作。


這時MOS管起到的就是反相的作用。
三、雙向電平轉換電路
1. 原理圖
下面是一個3.3V-5V信號通訊中電平轉換電路。


2. 工作狀態分析
假設:左邊接芯片信號 3.3V,右側芯片信號5V。
電路中接入2個NMOS管。
這里要注意的是,I2C輸出狀態有低電平、高阻兩種狀態。
(1)分析SDA,信號從左向右
當SDA低電平, D1 的 GS 壓差73.3V可以導通,VGA_SDA也是低電平 。
當SDA高阻抗狀態,D1的S引腳有R2上拉到3.3V,MOS管GS截止。 由于VGA_SDA由R5上拉到5伏,這時VGA_SDA就是5V。
(2)分析SDA,信號從右向左
當VGA_SDA低電平,由于D1中有體二極管的存在,S初始被R2上拉,當D極是0的時候,S極會被鉗在導通電壓約0.2V左右,最終I2C_SDA為低電平;
當VGA_SDA高電平,D1的D極高電平 ,而S被R2上拉,這時MOS管不會導通,所以I2C_SDA輸出高電平。
SCL信號類似原理。
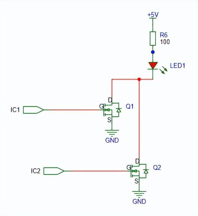
四、線或功能
1. 原理圖


2. 工作狀態分析
上面電路實現的效果是:
IC1和IC2都輸出低電平時,LED熄滅;
其它情況下,LED都會點亮。
MOS管在這里實現的仍是開關的功能,但是避免IC1和IC2的端口直接相連造成信息干擾,同時芯片控制端電壓比較低,可以驅動較大的負載。
由于IC1和IC2任何一個輸出高電平時,都會導通一個MOS管,從而讓LED可以點亮。
〈烜芯微/XXW〉專業制造二極管,三極管,MOS管,橋堆等,20年,工廠直銷省20%,上萬家電路電器生產企業選用,專業的工程師幫您穩定好每一批產品,如果您有遇到什么需要幫助解決的,可以直接聯系下方的聯系號碼或加QQ/微信,由我們的銷售經理給您精準的報價以及產品介紹
聯系號碼:18923864027(同微信)
QQ:709211280

