一、反激式開關電源
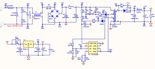
下圖是一個反激式開關電源的原理圖。輸入電壓范圍在AC100V~144V,輸出dc12v的電壓。
開關電源的思路:要實現輸出的穩定的電壓,先獲取輸出端的電壓,然后反饋給輸出端調控輸出功率(電壓低則增大輸出功率,反之則減小),最終達到一個動態平衡,穩定電壓是一個不斷反饋的結果。

二、瞬變濾波電路解析
市電接入開關電源之后,首先進入瞬變濾波電路(Transient]

各個器件說明:
F1-->保險管:當電流過大時,斷開保險管,保護電路。
CNR1-->壓敏電阻:抑制市電瞬變中的尖峰。
R31、R32-->普通貼片電阻:給這部分濾波放電,使用多個電阻的原因是分散各個電阻承受的功率。
C1-->X電容:對差模干擾起濾波作用。
T2-->共模電感:衰減共模電流。
R2-->熱敏電阻:在電路的輸入端串聯一個負溫度系數熱敏電阻增加線路的阻抗,這樣就可以有效的抑制開機時產生的浪涌電壓形成的浪涌電流。當電路進入穩態工作時,由于線路中持續工作電流引起的NTC發熱,使得電阻器的電阻值變得很小,對線路造成的影響可以完全忽略。
三、整流部分

各個器件說明:
BD1->整流橋:作用應該知道。。
L1、EC1、EC2->π型LC濾波電路,主要起的就是濾波,使輸出的電流更平滑。
四、開關電源主體部分
開關電源的主題部分如下圖

五、輸出端濾波電路
下圖是輸出端濾波電路

〈烜芯微/XXW〉專業制造二極管,三極管,MOS管,橋堆等,20年,工廠直銷省20%,上萬家電路電器生產企業選用,專業的工程師幫您穩定好每一批產品,如果您有遇到什么需要幫助解決的,可以直接聯系下方的聯系號碼或加QQ/微信,由我們的銷售經理給您精準的報價以及產品介紹
聯系號碼:18923864027(同微信)
QQ:709211280

