• <td id="oqoqq"><kbd id="oqoqq"></kbd></td>
  • <noscript id="oqoqq"><kbd id="oqoqq"></kbd></noscript>
  • 您好!歡迎光臨烜芯微科技品牌官網!

    深圳市烜芯微科技有限公司

    ShenZhen XuanXinWei Technoligy Co.,Ltd
    二極管、三極管、MOS管、橋堆

    全國服務熱線:18923864027

  • 熱門關鍵詞:
  • 橋堆
  • 場效應管
  • 三極管
  • 二極管
  • 數字電路,三極管與門,或門及非門實例操作詳解
    • 發布時間:2023-02-11 17:06:55
    • 來源:
    • 閱讀次數:
    數字電路,三極管與門,或門及非門實例操作詳解
    三極管與門、或門和非門實例
    與門、或門和非門是數字電路中常用的三個器件,這里以三極管為例說明他們的實現原理。
    1、與門
    與門 或門 非門
    分析:當輸入1為高電平+5V,輸入2也為高電平+5V時,Q11基極通過R24接到+5V,發射極接地,形成回路,Q11導通,Q9發射極接+5V,基極通過R19以及導通的Q11接地,形成回路,從而Q9導通,導通后Q9的發射極和集電極壓降為0.3V,則輸出點電壓為+4.7V,即為數字量1;
    當輸入1為低時,Q11集電極和發射極未導通,Q9的發射極和基極無法形成回路,則Q9的集電極和發射極不能導通,輸出被拉到地端,即輸出數字量0;輸入2為低時,則Q9的Ueb不可能大于0.7V,即Q9的發射極與集電極不能導通,輸出點電平被鉗位到地端,即低電平。
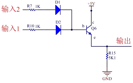
    2、或門
    與門 或門 非門
    分析:當輸入1或輸入2為高電平+5V時,Q6的基極接到+5V,發射極接地,Q6的集電極和發射極導通,導通后壓降Uce為0.3V,則輸出點電壓為4.7V,即輸出點輸出數字量1;當輸入皆為低電平時,Ube <0.7V,Q6集電極和發射極不能導通,輸出被拉到地端,輸出為低電平。
    3、非門
    與門 或門 非門
    分析:當輸入為高電平+5V時,Q1基極與發射極間Ube> 0.7V,Q1導通,輸出點電壓為Q1的集電極和發射極之間的壓降,即0.3V,即輸出為數字量0;當輸入為低時,Q1集電極和發射極之間未導通,輸出電壓為上拉的電壓,+5V,即數字量1。
    〈烜芯微/XXW〉專業制造二極管,三極管,MOS管,橋堆等,20年,工廠直銷省20%,上萬家電路電器生產企業選用,專業的工程師幫您穩定好每一批產品,如果您有遇到什么需要幫助解決的,可以直接聯系下方的聯系號碼或加QQ/微信,由我們的銷售經理給您精準的報價以及產品介紹
     
    聯系號碼:18923864027(同微信)
    QQ:709211280

    相關閱讀
    欧美人与性动交α欧美精品