單片機可以輸出直流信號,但是它的驅動能力也是有限的,所以單片機一般做驅動信號,驅動大的功率管如Mos管(LR7843),來產生大電流從而驅動電機,且占空比大小可以通過驅動芯片控制加在電機上的平均電壓達到轉速調節的目的。
電機驅動主要采用N溝道MOSFET構建H橋驅動電路,H 橋是一個典型的直流電機控制電路,因為它的電路形狀酷似字母 H,故得名曰“H 橋”。4個開關組成 H 的 4 條垂直腿,而電機就是H中的橫杠。
要使電機運轉,必須使對角線上的一對開關導通,通過不同的電流方向來控制電機正反轉,其連通電路如圖所示。

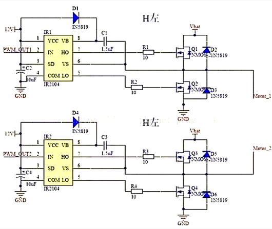
實際驅動電路中通常要用硬件電路方便地控制開關,電機驅動板主要采用兩種驅動芯片,一種是全橋驅動HIP4082,一種是半橋驅動IR2104,半橋電路是兩個MOS管組成的振蕩,全橋電路是四個MOS管組成的振蕩。
其中,IR2104型半橋驅動芯片可以驅動高端和低端兩個N溝道MOSFET,能提供較大的柵極驅動電流,并具有硬件死區、硬件防同臂導通等功能。
使用兩片IR2104型半橋驅動芯片可以組成完整的直流電機H橋式驅動電路,而且IR2104價格低廉,功能完善,輸出功率相對HIP4082較低,此方案采用較多。

另外,由于驅動電路可能會產生較大的回灌電流,為防止對單片機產生影響,最好用隔離芯片隔離,隔離芯片選取有很多方式,如74lvc245、74hc244、PS2801等,這些芯片常做控制總線驅動器,作用是提高驅動能力,滿足一定條件后,輸出與輸入相同,可進行數據單向傳輸,即單片機信號可以到驅動芯片,反過來不行。
〈烜芯微/XXW〉專業制造二極管,三極管,MOS管,橋堆等,20年,工廠直銷省20%,上萬家電路電器生產企業選用,專業的工程師幫您穩定好每一批產品,如果您有遇到什么需要幫助解決的,可以直接聯系下方的聯系號碼或加QQ/微信,由我們的銷售經理給您精準的報價以及產品介紹
聯系號碼:18923864027(同微信)
QQ:709211280

