MOS管門極驅動電路
(1)直接驅動
電阻R1的作用是限流和抑制寄生振蕩,一般為10Ωm到100Ωm,R2是為關斷時提供放電回路的;穩壓二極管D1和D2是保護MOS管的門]極和源極;二極管D3是加速MOS的關斷。

(2)互補三極管驅動
當MOS管的功率很大時,而PWM芯片輸出的PWM信號不足已驅動MOS管時,加互補三極管來提供較大的驅動電流來驅動MOS管。
PWM為高電平時,三極管Q3導通,驅動MOS管導通;PWM為低電平時,三極管Q2導通,加速MOS管的關斷;電阻R1和R3的作用是限流和抑制寄生振蕩,一般為10Ωm到100Ωm,R2是為關斷時提供放電回路的;二極管D1是加速MOS的關斷。

(3)耦合驅動(利用驅動變壓器耦合驅動)
MOS管門極驅動電路:當驅動信號和功率MOS管不共地或者MOS管的源極浮地的時候,比如Buck變換器或者雙管正激變換器中的MOS管,利用變壓器進行耦合驅動如圖:

驅動變壓器的作用:
1.解決驅動MOS管浮地的問題;
2.解決PWM信號與MOS管不共地的問題;
3.一個驅動信號可以分成兩個驅動信號;
4.減少干擾。
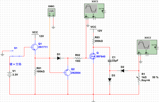
MOS管門極驅動電路圖
由于換能器發出的超聲波前輻射面聲壓同施加電壓對時間的導數dU/dt成正比,盡量縮短激勵脈沖上升時間至關重要。激勵脈沖的上升時間主要取決于MOS管的導通速度。
而驅動這種大功率的MOS管相當于驅動容性負載,尤其是工作在較高頻率下時,柵極電容的充放電會影響MOS管的開關速度。因此設計了由射極跟隨器組成的高速化驅動電路來驅動MOS管,以提高其導通與關斷速度。
下圖為MOS管的門極驅動電路的實現方案。由于射極跟隨器吸收電流的能力很差,所以在射極跟隨器的輸出上附加了PNP三極管Q2,使MOS管關斷時放電高速化。
當Q1的基極為高電平時, Q1飽和導通,+12V電源通過二極管對Q的門極輸入電容進行高速充電,使Q快速導通;當Q1的基極為低電平時,Q的門極輸入電容由Q2的發射極向集電極快速放電,使Q迅速關斷。

〈烜芯微/XXW〉專業制造二極管,三極管,MOS管,橋堆等,20年,工廠直銷省20%,上萬家電路電器生產企業選用,專業的工程師幫您穩定好每一批產品,如果您有遇到什么需要幫助解決的,可以直接聯系下方的聯系號碼或加QQ/微信,由我們的銷售經理給您精準的報價以及產品介紹
聯系號碼:18923864027(同微信)
QQ:709211280

