由于運算放大器(運放)規格不同,工程師們經常需要選擇多個運放以滿足其電路板上每個子系統的需求。這會使從采購到生產的工作更加復雜。
但是,可以選擇一個運放來滿足您的系統需求,這將有助于優化定價和降低設計總成本。讓我們來看一看一個單運放如何處理三個常見的功能:電流感測、溫度感測和比較器操作。
電流感測
低側電流感測可以通過測量負載和接地之間分流電阻上的壓降來實現,如圖 1 所示。通常在這類應用中看到低壓(5V)放大器。然而,僅僅因為放大器的最大電源電壓為 36V 或 40V 并不意味著它只能用于高壓電源。


圖 1:單電源低側單向電流感測電路
高電壓、多用途放大器
低側電流感應通常也需要高壓擺率的運放以應對一些系統故障情況。對 OPA2990 和 OPA2191 的功耗水平來說,兩者的壓擺率可以說很高:OPA2990 靜態電流 120 μA,壓擺率為 4.5 V/µs,OPA2191 靜態電流為 140 μA,壓擺率為 5.5 V/µs。
由于這兩顆運放都可以在 36V 和 40V 下工作,因此也非常適合高側電流感測功能。與低側電流感測相比,高側電流感測的一個主要優勢是能夠檢測出短路。高側電流感測在電源和負載之間的分流電阻上使用差分放大器拓撲結構,如圖 2 所示。


圖 2:高側電流感測電路
在設計高側電流感測電路時,必須考慮運放的共模電壓。共模電壓由圖 2 中的母線電壓和由電阻 R2 和 R3 形成的電阻分壓器來設置。由于共模電壓通常等于母線電壓,因此擁有軌到軌輸入輸出的放大器最適合此功能。OPA2990 和 OPA2191 均具有軌到軌共模輸入范圍,并且在 36V(OPA2191)和 40V(OPA2990)電源供電范圍內都支持軌到軌輸出。
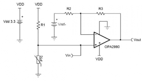
溫度感測
在許多應用中,溫度感測對于控制環境狀態或確保安全的工作條件至關重要。測量溫度的系統需要通過縮放和放大傳感器輸出來獲得大小合適的信號輸入到 ADC,從而確保精確的測量。圖 3 顯示了如何配置運放來檢測正溫度系數(PTC)熱敏電阻的電阻輸出,并將該信號放大到 ADC。
Figure 3: Temperature sensing with PTC circuit


圖 3:帶 PTC 電路的溫度感測
OPA2990 和 OPA2191 可在 -40°C 至 125°C 的溫度范圍內工作,這對于環境溫度預計發生顯著變化的溫度感測功能非常有用。此溫度范圍也強調了低溫漂運放的重要性。對于通用應用,OPA2990 的失調溫漂為 0.5 μV/°C;對于需要向 ADC 發送極其精確信號的系統,OPA2191 的溫漂為 0.15 μV/°C。
運放實現比較器功能
對于具有多路復用器友好型輸入的放大器,它的設計旨在使其能夠很好地與多路復用器的大電壓瞬變特性相連接。這些放大器的內部輸入結構不使用背對背二極管進行靜電放電保護,如圖 4a 所示。相反,這些多路復用器友好型輸入的設計使得運放的輸入差分電壓范圍可以擴展到全電源電壓范圍,這使得 OPA2990 和 OPA2191 在閉環和開環比較器類似的拓撲結構中非常實用。


圖 4:OPA2990 輸入保護不限制差分輸入能力(a)
常規輸入保護限制差分輸入能力(b)
為您選擇合適的放大器
TI 的全新高電壓放大器減少了各種運放的數量,簡化了材料清單,只需選擇一顆運放就能滿足您的系統要求。OPA2990 和 OPA2191 為需要多運放功能的系統提供了非常靈活的選擇。它們可以與多種其他芯片產品搭配,包括多路復用器、傳感器和 ADC。
烜芯微專業制造二極管,三極管,MOS管,橋堆等20年,工廠直銷省20%,4000家電路電器生產企業選用,專業的工程師幫您穩定好每一批產品,如果您有遇到什么需要幫助解決的,可以點擊右邊的工程師,或者點擊銷售經理給您精準的報價以及產品介紹
烜芯微專業制造二極管,三極管,MOS管,橋堆等20年,工廠直銷省20%,4000家電路電器生產企業選用,專業的工程師幫您穩定好每一批產品,如果您有遇到什么需要幫助解決的,可以點擊右邊的工程師,或者點擊銷售經理給您精準的報價以及產品介紹

