控制器電路原理圖見圖6所示,該控制器的特點是剎車時三管齊下,具體工作原理如下:
剎車電路主要由J、Q3、Q6等組成。繼電器常開觸點串聯在電機的供電電路中,+24V通過R29、D8為Q3提供基極電流,Q3導通,J得電吸合,常開觸點閉合,電機得電。
1)當剎車時,左、右剎車開關閉合,+15V通過R25、R21為Q6提供基極電流,Q6導通,集電極電位降低,D4導通,使D8截止,Q3失去基極電流而截止,J失電,常開觸點斷開,電機失電停止轉動。
2)在Q6導通,集電極電位降低時,D5也導通,降低了U1的⑦腳電位。該腳低電平關斷PWM輸出。
3)在Q6導通,集電極電位降低時,D6也導通,無論調速轉把在低速或高速位置,均將霍爾調速轉把轉速信號對地短路而降低送往U1⑾腳的信號電壓。
欠壓保護電路由欠壓檢測U2B和單端觸發器U3組成。其輸出經Q4倒相送U1的⑦腳,關斷U1的輸出。轉把電壓檢測U2C的輸出送單端觸發器U3強制復位端④腳進行調速工作。
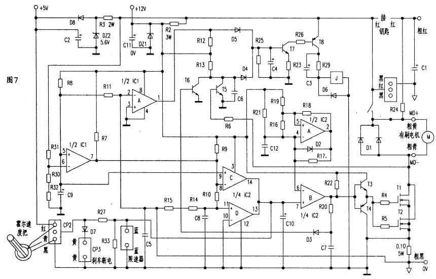
(4)北京某牌帶防飛車功能有刷控制器
電路原理圖見圖7。

防飛車功能是靠串聯在電機和電源正極之間繼電器J的常閉觸點J實現的。下面兩種情況之一,都會使繼電器得電,斷開電機電源:一是電機過流;二是速度轉把在零速位置時,VDMOS的漏極D為低電位(開關管擊穿)。電機過流,電流取樣電阻R1下端電壓變低,電流檢測IC1A的②腳變低,①腳變成高電位,經D5使T7、T8導通,J得電,常閉觸點斷開。
當速度轉把在零速位置時,PWM IC2的①腳低電位,D3截止,T6截止,其集電極高電位。一種情況:如果功率開關管沒擊穿則VDMOS的漏極D為高電位,經R6使T6導通,其集電極低電位,二極管D4是正與門,由于T5、T6集電極只有一個高電位,二極管D4截止,T7、T8截止,J不得電,其常閉觸點閉合.使電機受控于T1、T2;另一種情況:如果功率開關管已擊穿,則VDMOS的漏極D為低電位,經R6使T5截止,其集電極高電位,二極管D4是正與門,由于T5、T6集電極都是高電位,二極管D4導通;T7、T8導通,J得電,其常閉觸點斷開,使電機失電而達到防飛車保護。
當速度轉把不在零速位置時,PWM IC2的①腳是一串正脈沖,經積分電路R20、C7積分,C7電位升高,D3導通,T6導通.其集電極低電位,二極管D4是正與門,無論T5集電極電位是高還是低,二極管D4都截止,T7、T8截止。J不得電,其常閉觸點使電機得電。保證了功率開關管VDMOS正常導通時的漏極D為低電位,電機只要不過流即可控制電機旋轉。
(5)三友SAYO ZHD2大功率有刷控制器電路
這款控制器是石家莊地區貨運三輪主流控制器之一。電路原理方框圖及接線圖見圖8所示。該電路的特點是:
(1)頻率低,約150Hz,因而續流二極管采用了普通整流橋;
(2)沒有欠壓和過流保護;
(3)采用了簡單的門電路作三角波發生器;
(4)采用5只大功率VDMOS并聯,并且采用了簡單均衡電路;
(5)速度轉把是自制的光電速度把。


該控制器有36V、48V、60V多種規格,主要區別在功率管部分,電路見圖9。如此簡明的控制器,主要損壞元件就是功率管。損壞的原因主要是串激電機碳刷接觸不良,高壓擊穿功率管;還有堵轉造成的過流和過熱。
烜芯微專業制造二極管,三極管,MOS管,橋堆等20年,工廠直銷省20%,4000家電路電器生產企業選用,專業的工程師幫您穩定好每一批產品,如果您有遇到什么需要幫助解決的,可以點擊右邊的工程師,或者點擊銷售經理給您精準的報價以及產品介紹
烜芯微專業制造二極管,三極管,MOS管,橋堆等20年,工廠直銷省20%,4000家電路電器生產企業選用,專業的工程師幫您穩定好每一批產品,如果您有遇到什么需要幫助解決的,可以點擊右邊的工程師,或者點擊銷售經理給您精準的報價以及產品介紹

