什么是鋰電池保護板
鋰電池保護板是對串聯鋰電池組的充放電保護;在充滿電時能保證各單體電池之間的電壓差異小于設定值(一般±20mV),實現電池組各單體電池的均充,有效地改善了串聯充電方式下的充電效果;同時檢測電池組中各個單體電池的過壓、欠壓、過流、短路、過溫狀態,保護并延長電池使用壽命;欠壓保護使每一單節電池在放電使用時避免電池因過放電而損壞。
鋰電池保護板的構成和主要作用
一、鋰電池保護板的構成
鋰電池保護板(可充型)之所以需要保護,是由它本身特性決定的。由于鋰電池本身的材料決定了它不能被過充、過放、過流、短路及超高溫充放電,因此鋰電池鋰電組件總會跟著一塊精致的保護板和一片電流保險器出現。鋰電池的保護功能通常由保護電路板和PTC協同完成,保護板是由電子電路組成,在-40℃至+85℃的環境下時刻準確的監視電芯的電壓和充放回路的電流,即時控制電流回路的通斷;PTC在高溫環境下防止電池發生惡劣的損壞。


鋰電池保護板通常包括控制IC、MOS開關、電阻、電容及輔助器件NTC、ID存儲器等。其中控制IC,在一切正常的情況下控制MOS開關導通,使電芯與外電路溝通,而當電芯電壓或回路電流超過規定值時,它立刻(數十毫秒)控制MOS開關關斷,保護電芯的安全。NTC是Negative temperaturecoefficient的縮寫,意即負溫度系數,在環境溫度升高時,其阻值降低,使用電設備或充電設備及時反應、控制內部中斷而停止充放電。


二、鋰電池保護板的主要作用
一般要求在-25℃~85℃時Control(IC)檢測控制電芯電壓與充放電回路的工作電流、電壓,在一切正常情況下C-MOS開關管導通,使電芯與鋰電池保護電路板處于正常工作狀態,而當電芯電壓或回路中的工作電流超過控制IC中比較電路預設值時,在15~30ms內(不同控制IC與C-MOS有不同的響應時間),將CMOS關斷,即關閉電芯放電或充電回路,以保證使用者與電芯的安全。
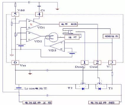
鋰電池保護板的工作原理


如圖中,IC由電芯供電,電壓在2v-5v均能保證可靠工作。
1、過充保護及過充保護恢復
當電池被充電使電壓超過設定值VC(4.25-4.35V,具體過充保護電壓取決于IC)后,VD1翻轉使Cout變為低電平,T1截止,充電停止.當電池電壓回落至VCR(3.8-4.1V,具體過充保護恢復電壓取決于IC)時,Cout變為高電平,T1導通充電繼續, VCR必須小于VC一個定值,以防止頻繁跳變。
2、過放保護及過放保護恢復
當電池電壓因放電而降低至設定值VD(2.3-2.5V,具體過充保護電壓取決于IC)時, VD2翻轉,以短時間延時后,使Dout變為低電平,T2截止,放電停止,當電池被置于充電時,內部或門被翻轉而使T2再次導通為下次放電作好準備。
3、過流、短路保護
當電路充放回路電流超過設定值或被短路時,短路檢測電路動作,使MOS管關斷,電流截止。
鋰電池保護板主要零件的功能介紹


R1:基準供電電阻;與IC內部電阻構成分壓電路,控制內部過充、過放電壓比較器的電平翻轉;一般在阻值為330Ω、470Ω比較多;當封裝形式(即用標準元件的長和寬來表示元件大小,如0402封裝標識此元件的長和寬分別為1.0mm和0.5mm)較大時,會用數字標識其阻值,如貼片電阻上數字標識473, 即表示其阻值為47000Ω即47KΩ(第三位數表示在前兩位后面加0的位數)。
R2:過流、短路檢測電阻;通過檢測VM端電壓控制保護板的電流 ,焊接不良、損壞會造成電池過流 、短路無保護,一般阻值為1KΩ、2KΩ較多。
R3:ID識別電阻或NTC電阻(前面有介紹)或兩者都有。
總結:電阻在保護板中為黑色貼片,用萬用表可測其阻值,當封裝較大時其阻值會用數字表示,表示方法如上所述,當然電阻阻值一般都有偏差,每個電阻都有精度規格,如10KΩ電阻規格為+/-5%精度則其阻值為9.5KΩ -10.5KΩ范圍內都為合格。
C1、C2:由于電容兩端電壓不能突變,起瞬間穩壓和濾波作用。總結:電容在保護板中為黃色貼片,封裝形式0402較多,也有少數0603封裝(1.6mm長,0.8mm寬);用萬用表檢測其阻值一般為無窮大或MΩ級別;電容漏電會產生自耗電大,短路無自恢復現象。FUSE:普通FUSE或PTC(Positive Temperature Coefficient的縮寫,意思是正溫度系數);防止不安全大電流和高溫放電的發生,其中PTC有自恢復功能。
總結:FUSE在保護板中一般為白色貼片,LITTE公司提供FUSE會在FUSE上標識字符D-T,字符表示意思為FUSE能承受的額定電流,如表示D額定電流為0.25A,S為4A,T為5A等。
U1:控制IC;保護板所有功能都是IC通過監視連接在VDD-VSS間的電壓差及VM-VSS間的電壓差而控制C-MOS執行開關動作來實現的。
Cout:過充控制端;通過MOS管T2柵極電壓控制MOS管的開關。
Dout:過放、過流、短路控制端;通過MOS管T1柵極電壓控制MOS管的開關。
VM:過流、短路保護電壓檢測端;通過檢測VM端的電壓實現電路的過流、短路保護(U(VM)=I*R(MOSFET))。
總結:IC在保護板中一般為6個管腳的封裝形式,其區別管腳的方法為:在封裝體上標識黑點的附近為第1管腳,然后逆時針旋轉分別為第2、3、4、5、6管腳;如封裝體上無黑點標識,則正看封裝體上字符左下為第1管腳,其余管腳逆時針類推)C-MOS:場效應開關管;保護功能的實現者 ;連焊、虛焊、假焊、擊穿時會造成電池無保護、無顯示、輸出電壓低等不良現象。
總結:CMOS在保護板中一般為8個管腳的封裝形式,它時由兩個MOS管構成,相當于兩個開關,分別控制過充保護和過放、過流、短路保護;其管腳區分方法和IC一樣。
在鋰電池保護板正常情況下,Vdd為高電平,Vss、VM為低電平,Dout、Cout為高電平;當Vdd、Vss、VM任何一項參數變換時,Dout或Cout的電平將發生變化,此時MOSFET執行相應的動作(開、關電路),從而實現電路的保護和恢復功能。
1.NTC電阻測試:
用萬用表直接測量NTC電阻值,再與《溫度變化與NTC阻值對照指導》對比。
2.識別電阻測試:
用萬用表直接測量識別電阻值,再與《保護板重要項目管理表》對比。
3.自耗電測試:
調恒流源為3.7V/500mA;萬用表設置為uA檔,表筆插入uA接孔,然后與恒流源串聯起來接保護板B+、B-如下圖所示:此時萬用表的讀數即為保護板的自耗電,如無讀數用鑷子或錫線短接B-、P-,激活電路。


4.鋰電池短路保護測試:
電芯接到保護板B+、B-上,用鑷子或錫線短接B-、P-,再短接P+、P-;短路后用萬用表測保護板開路電壓(如下圖所示);反復短接3-5次,此時萬用表讀數應與電芯一致,保護板應無冒煙、爆裂等現象。


如上圖所示接好電路,按照重要項目管理表設置好鋰易安數據,再按自動按鈕,接好后按紅表筆上的按鈕進行測試。此時鋰易安測試儀的燈應逐次點亮,表示性能OK。按顯示鍵檢查測試數據:‘Chg’表示過充保護電壓;‘Dis’表過放保護電壓;‘Ocur’表示過流保護電流。
鋰電池保護板常見不良分析
一、 無顯示、輸出電壓低、帶不起負載:
此類不良首先排除電芯不良(電芯本來無電壓或電壓低),如果電芯不良則應測試保護板的自耗電,看是否是保護板自耗電過大導致電芯電壓低。如果電芯電壓正常,則是由于保護板整個回路不通(元器件虛焊、假焊、FUSE不良、PCB板內部電路不通、過孔不通、MOS、IC損壞等)。具體分析
步驟如下:
(一)、用萬用表黑表筆接電芯負極,紅表筆依次接FUSE、R1電阻兩端,IC的Vdd、Dout、Cout端,P+端(假設電芯電壓為3.8V),逐段進行分析,此幾個測試點都應為3.8V。若不是,則此段電路有問題。
1. FUSE兩端電壓有變化:測試FUSE是否導通,若導通則是PCB板內部電路不通;若不導通則FUSE有問題(來料不良、過流損壞(MOS或IC控制失效)、材質有問題(在MOS或IC動作之前FUSE被燒壞),然后用導線短接FUSE,繼續往后分析。
2. R1電阻兩端電壓有變化:測試R1電阻值,若電阻值異常,則可能是虛焊,電阻本身斷裂。若電阻值無異常,則可能是IC內部電阻出現問題。
3. IC測試端電壓有變化:Vdd端與R1電阻相連。Dout、Cout端異常,則是由于IC虛焊或損壞。
4. 若前面電壓都無變化,測試B-到P+間的電壓異常,則是由于保護板正極過孔不通。
(二)、萬用表紅表筆接電芯正極,激活MOS管后,黑表筆依次接MOS管2、3腳,6、7腳,P-端。
1.MOS管2、3腳,6、7腳電壓有變化,則表示MOS管異常。
2.若MOS管電壓無變化,P-端電壓異常,則是由于保護板負極過孔不通。
二、 短路無保護:
1. VM端電阻出現問題:可用萬用表一表筆接IC2腳,一表筆接與VM端電阻相連的MOS管管腳,確認其電阻值大小。看電阻與IC、MOS管腳有無虛焊。
2. IC、MOS異常:由于過放保護與過流、短路保護共用一個MOS管,若短路異常是由于MOS出現問題,則此板應無過放保護功能。
3. 以上為正常狀況下的不良,也可能出現IC與MOS配置不良引起的短路異常。如前期出現的BK-901,其型號為‘312D’的IC內延遲時間過長,導致在IC作出相應動作控制之前MOS或其它元器件已被損壞。注:其中確定IC或MOS是否發生異常最簡易、直接的方法就是對有懷疑的元器件進行更換。
三、 短路保護無自恢復:
1. 設計時所用IC本來沒有自恢復功能,如G2J,G2Z等。
2. 儀器設置短路恢復時間過短,或短路測試時未將負載移開,如用萬用表電壓檔進行短路表筆短接后未將表筆從測試端移開(萬用表相當于一個幾兆的負載)。
3. P+、P-間漏電,如焊盤之間存在帶雜質的松香,帶雜質的黃膠或P+、P-間電容被擊穿,IC Vdd到Vss間被擊穿.(阻值只有幾K到幾百K).
4. 如果以上都沒問題,可能IC被擊穿,可測試IC各管腳之間阻值。
四、 內阻大:
1. 由于MOS內阻相對比較穩定,出現內阻大情況,首先懷疑的應該是FUSE或PTC這些內阻相對比較容易發生變化的元器件。
2. 如果FUSE或PTC阻值正常,則視保護板結構檢測P+、P-焊盤與元器件面之間的孔阻值,可能過孔出現微斷現象,阻值較大。
3. 如果以上多沒有問題,就要懷疑MOS是否出現異常:首先確定焊接有沒有問題;其次看板的厚度(是否容易彎折),因為彎折時可能導致管腳焊接處異常;再將MOS管放到顯微鏡下觀測是否破裂;最后用萬用表測試MOS管腳阻值,看是否被擊穿。
五、 ID異常:
1. ID電阻本身由于虛焊、斷裂或因電阻材質不過關而出現異常:可重新焊接電阻兩端,若重焊后ID正常則是電阻虛焊,若斷裂則電阻會在重焊后從中裂開。
2. ID過孔不導通:可用萬用表測試過孔兩端。
3. 內部線路出現問題:可刮開阻焊漆看內部電路有無斷開、短路現象。
鋰電池功能測驗
1、 I2C材料寫入及核對,如O2、DS、TI、及各家MCU計劃等
2. 寫入生產日期(當天日期)和系列號--- Write Serial Number and Manu date
3. 補白:SMBUS,I2C,HDQ通信口等;
3.開路電壓測驗:測量加載電壓后,MOS管是否能正常翻開;
4. 帶載電壓測驗:測量維護板的帶載才干,然后反響維護直流阻抗
5. VCC電壓測量(芯片的作業電壓是否正常)
6. 芯片的作業頻率測量(芯片的作業晶振頻率)
7. 導通電阻測量(MOS管及FUSE阻值測量);
8. 辨認電阻—IDR測量;
9. 熱敏電阻---THR;
10. 正常狀況的靜態功耗電流&休眠靜態功耗(sleep)
11、關斷狀況的(Shout Down)靜態功耗電流;
12. 單節電池過充保護測驗(COV):
A、保護下限:測驗保護板是否提前保護,影響電池容量值;
B、保護上限:測驗保護板是否有保護,影響電池的安全性;
C、保護延時刻上、下限:保護延時刻是否在規劃規模;
D、恢復測驗:保護后,是否能恢復,聯系電池能否再次運用問題。
13. 單節電池過放保護測驗(CUV);
A、保護值上下限:一個是,電池能否放到最底值,容量能否徹底放出來,一個是必定要保護,不然影響電池的壽數;
B、保護延時刻:保護延時刻是否在規劃規模,
C、恢復值、恢復時刻:保護后,是否能恢復,聯系電池能否再次運用問題。
14.PACK電池過壓保護測驗(POV)保護值、保護延時刻、恢復值、恢復時刻(如果有測COV,POV不必測,一般比較不主張只測POV,由于總組的POV即便有保護,并不代表每一節的都能夠保護,萬一有某一節不保護了,那就很風險。)
15. PACK電池低壓保護測驗(PUV);保護值、保護延時刻、恢復值、恢復時刻;原理同CUV,CUV有測CUV,可不測PUV,理由同POV;
16. 充電過流保護(OCCHG);
A、保護值上下限:電流太小,關系充電時刻,電流過大,關系電池壽數;
B、保護延時刻:關系電池發熱堪至燒維護板問題;
C、恢復值、恢復時刻:電池的再次運用;
17. 放電過流保護(OCDSG);
A、保護值上下限:顯得優為重要,下限,不能提前保護,不然影響功率,車跑不快、電動工具轉不動等,上限必定維護,不維護導至燒電機、電池發熱等問題;
B、保護延時刻上下限:這個也比較重要,下限不保護,如果提前保護了,電動工具,會導致旋不緊;上限不保護,可能導致燒電機、電池發熱等問題;
C、恢復值、恢復時刻:影響電池再次運用;
18. 堵轉電流測驗;保護值、保護延時刻、恢復值、恢復時刻(電動工具應該是適當重要)
19. 短路保護測驗--- (Short circuit protection),一般比較難測驗,會危害保護器材
20. 充電過溫保護測驗及恢復測驗;
21. 放電過溫保護測驗恢復測驗;
22. 充電過低溫保護測驗恢復測驗;
23. 放電過低溫保護測驗恢復測驗;
24. 預充測驗---UDPPC; 過放保護:當電池電快要用完時,電壓到一個要求的最低值,保護板也會封閉,不能在放電了,產品因而會主動關機,構成的一種過放保護效果。過充保護:在給產品充電時,電壓到達電池最高電壓(4.2V)時,保護板就會主動斷電封閉,顯現充溢不在繼續充電了。構成的一種過充保護效果。
短路保護:當電池不小心短路時,保護板會在幾毫秒內主動封閉,不會在通電,這時就是正負極碰到一塊也沒事,構成的一種短路保護不會引起爆破事件發作。
過電流保護:當電池放電時,保護板會有一個最大的約束電流,不同產品是不一樣的,當放電超越這個電流保護板也會主動封閉。
鋰電池維保護板選擇事項
1:鋰電池類型和容量選擇
首要要依據自己電機功率(需求實踐功率,一般騎行速度會對應一個相應實踐功率)來核算電池需求供給的繼續電流。比方電機繼續電流20a(48v下1000w電機),那么就需求電池能夠長時刻供給20a電流而溫升很低(哪怕夏日外面35度溫度,電池溫度也最好操控在50度以下)。別的如果48v下20a電流,超壓一倍(96v,比方ecpu3檔)后繼續電流到50a左右。如果喜愛長時刻超壓運用,那么請選用能繼續供給50a電流的電池(仍是留意溫升問題)。這兒的電池繼續電流不是商家標稱的電池放電才干。商家標稱幾C(或幾十幾百安培)都是電池放電才干,而真的在這種電流下放電,電池發熱很嚴峻的,如果不做好散熱,電池壽數會很短。(而我們電動車運用電池環境是電池扎堆排放,根本不留空隙,包的很嚴實,更別提怎樣做好強行風冷散熱了)。我們的運用環境很惡劣。電池放電電流需降額運用。評估電池放電電流才干就是看這個電流下電池對應溫升是多少。
這兒論說的僅有準則其實是運用進程中電池的溫升(高溫是鋰電壽數死敵)。最好電池溫度操控在50度以下。(20-30度之間最好)。這也意味著如果是容量型鋰電(操控在0.5C以下放電),供給20a的繼續放電電流需求40ah以上容量(當然最主要是要看電池內阻)。如果是動力型鋰電,依照1C繼續放電是正常的。哪怕A123超低內阻動力型鋰電,也平常最好在1C放電(不超越2C為好,2C放電其實只能放半個小時就沒電了,沒太大運用價值)。容量選擇就看車子存放空間巨細,個人開銷預算,希望車子活動規模巨細等要素。(小容量的一般有必要動力型鋰電)
2:電池的選擇拼裝
串聯運用鋰電的大忌是電池自放電嚴峻不均衡。只需我們都一樣不均衡沒聯系,問題是這種狀況是急不穩定狀況,好的電池自放電很小,要壞的電池自放電很大,自放電不小不大的狀況一般是由好轉壞的狀況,這個進程是不穩定的。所以需求把自放電大的電池選擇出來,只留自放電小的電池配組(一般合格品自放電都小,廠家是測量過的,問題是很多不合格品流入商場)。
在自放電小的基礎上,選擇容量鄰近的串聯。即便容量不鄰近也不會影響電池壽數,可是會影響整組電池的可用容量,比方15個容量是20ah,只1個是18ah,那么這組電池總容量只能是18ah。用到最終會是這個電池沒電了,維護板要維護了,整組電池電壓還比較高(由于其它15個電池電壓是正常的,還有電)。所以整組電池的放電維護電壓凹凸能看出整組電池容量是否一起(條件是整組電池滿電的時分有必要每個電芯都充溢電了)。總歸,容量凹凸不均衡不影響電池壽數,僅僅影響整組容量,所以盡量選擇容量鄰近的拼裝。
拼裝電池有必要做到電極間良好的歐姆觸摸電阻。就是電線和電極觸摸電阻越小越好,不然觸摸電阻大電極會發熱,這個熱量會順著電極傳遞給電芯內部影響電池壽數。當然拼裝電阻大的體現就是相同放電電流下電池組壓降大。(壓降一部分是電芯內阻,一部分是拼裝的觸摸電阻和電線電阻)
3:保護板選擇及充放電運用事項
(數據針對磷酸鐵鋰電池,一般3.7v電池原理相同,僅僅數據不同)
保護板意圖是用來保護電池防止過充電和過放電,防止大電流損壞電池,而且滿電時做電池電壓均衡(均衡才干一般都比較小,所以如果有自放電大的電芯保護板是很難均衡的,也有任何狀況都做均衡的保護板,就是從開端充電就做均衡,好像很少)。
為了電池組壽數,主張任何時分電池充電電壓都不要超越3.6v,意味著維護板保護動作電壓不高于3.6v,均衡電壓主張3.4v-3.5v(每個電芯3.4v現已充進大于99%電量了,指的停止狀況,大電流充電時電壓會升高)。電池放電保護電壓一般2.5v以上就能夠(2v以上問題不大,一般很少有時機用到徹底沒電,所以這個要求不高)。
充電器主張最高電壓(最終一步充電能夠為最高恒壓充電形式)為3.5*串數,比方16串的為56v左右。平常充電能夠每節均勻3.4v截止充電(根本充溢了),這樣電池壽數有保證,可是由于保護板還沒開端均衡,如果電芯有自放電大的,會隨著時刻推移,體現為整組容量逐步下降。所以還需求定時(比方每周)把電池每節充到3.5v-3.6v并堅持幾個小時(只需均勻大于均衡發動電壓就能夠了),自放電越大,均衡需求時刻越長,自放電過大的電芯現已很難均衡,需求除掉。所以選擇保護板的時分,盡量選擇3.6v過壓維護的,3.5v左右發動均衡的。(商場上大部分是3.8v以上過壓維護,3.6v以上發動均衡)。其實選擇適宜均衡發動電壓比維護電壓還重要,由于最高電壓能夠靠調節充電器最高電壓約束(就是平常讓維護板沒時機做高壓維護),但如果均衡電壓高了,電池組沒時機均衡(除非充電電壓大于均衡電壓,但這樣影響電池壽數),電芯因自放電容量會慢慢下降(自放電為0的抱負電芯是不存在的)。
保護板繼續放電電流才干。這個是最不好談論的東西。由于單說維護板限流才干沒含義。比方一個75nf75管你讓它繼續通過50a電流(這時發熱功率大概30w左右,同口板至少2個串聯60w),只需有散熱片滿意散熱是沒問題的。能夠一向堅持在50a乃至更高不燒管。可是你不能說這個保護板能繼續50a電流。由于我們的保護板大多都放在電池盒里邊和電池離的很近,乃至是近靠著。所以這么高溫度會導熱電池升溫,問題來了,高溫是電池的死敵。
所以保護板的運用環境決議了如何選擇限流巨細(而不是保護板自身電流才干)。如果是把保護板從電池盒拿出來,那么幾乎隨便一個帶散熱片的保護板都能搞定50a繼續電流乃至更高(這時只考慮保護板才干,不必憂慮溫升給電芯帶來危害)。下面說說我們常用環境,就是和電池在同一個密閉空間里。這時保護板的最大發熱功率最好操控在10w以下(如果是小保護板需求5w以下,大體積保護板能夠10w以上,由于自身散熱好,溫度不會太高),至于多少適宜,主張繼續電流時整個板子最高溫度不超越60度(50度以下最好)。理論上保護板溫度越低越好,對電芯越沒影響。
同口板由于充電電mos串聯,所以相同狀況比異口板發熱翻倍,為了相同發熱,只要管子數量高4倍(相同類型mos條件下)。 我們核算一下,假設50a繼續電流,那么mos內阻為2毫歐姆(需求5個75nf75管才干得到這個等效內阻),發熱功率是50*50*0.002=5w。這時是能夠的(其實2毫歐姆內阻的mos電流才干100a以上都沒問題,但發熱大)。如果是同口板,需求4個2毫歐姆內阻mos(每2個并聯內阻為1毫歐姆,再串聯,總內阻等于2毫歐姆.如果用75管,需求總數量20只)。100a繼續電流答應發熱功率10w的話,需求內阻為1毫歐姆的管子(當然能夠通過mos并聯得到相同等效內阻),如果異口板數量仍是4倍,如果100a繼續電流仍最高答應5w發熱功率,那么只能用0.5毫歐姆管子,相對于50a繼續電流需求數量4倍mos才干相同發熱量)。所以在運用維護板時,為了下降溫度,選用內阻小的板子,如果內阻現已斷定那么請盡量讓板子和外界散熱好點。選擇維護板別聽賣家忽悠的繼續多少電流才干,就問保護板放電回路總內阻是多少就能夠自己算了(問用的什么類型管子,用了多少數量,自己查內阻核算)。筆者感覺如果真的在賣家標稱繼續電流下放電,保護板溫升應該比較高。所以最好降額選擇保護板。(說50a繼續,你用到30a就好了,需求50a繼續的,最好買80a標稱繼續的)。運用48v ecpu的用戶,主張選擇保護板總內阻不大于2毫歐姆。
同口板和異口板差異:同口板是充放電同一根線,充電和放電都受保護。
異口板是充電線和放電線獨立,充電口只充電時保護過充,如果從充電口放電則不維護(可是徹底能放電,不過充電口電流才干一般比較小)。放電口是放電時保護過放,如果從放電口充電則不保護過充(所以ecpu的反充電對異口板來說是徹底能用的。而且反充進的能量絕比照運用的少,所以不必憂慮因反充電電池過充了。除非剛充溢電出門,立便是幾公里的下坡,這樣一向發動eabs反充電真有可能把電池搞過充,這種狀況根本不存在),不過正常運用充電絕對不能從放電口充電,除非自己一向監控充電電壓(比方暫時路旁邊緊急大電流充電,能夠從放電口充電,不需求充溢就繼續騎行,不必憂慮過充)
算好你的電機最大繼續電流,選擇適宜容量或動力的電池能滿意這個繼續電流而溫升得到操控,選維護板內阻越小越好。維護板過流維護其實只需求短路維護等非正常運用維護就好了(千萬別想通過維護板限流來約束操控器或電機需求電流)。由于如果你電機需求50a電流,你非用維護板限流40a,會導致常常維護,操控器俄然斷電反而簡單壞操控器。(我的4組電池裝車一年半了,從沒有一次時機因大電流放電維護板維護過,由于線路沒短路過,而且大電流時往往空開就直接跳掉了,保護板一般答應瞬間大電流)。
9、鋰電池保護板注意事項
1、不要把電容式鋰電池放在口袋里
如果你要隨身攜帶備用電池,請確保它們沒法兒意外漏電;如果鄰近有什么導電終端會使你的電池發作點意外,適當好是采納一個防范措施來保證你的人生安全。一些電子煙廠商會在隨配的套裝里附贈一個電池的硅膠或許其他絕緣體的維護套,用這個把暴露的電池極彼此阻隔開來,防止它們之間發作磕碰,然后防止意外的爆破事端。究竟這玩意兒并不是放兜里就會隨時爆破的,關鍵看你怎樣放?
2、如果電容式鋰電池外包有異,請不要運用它
常常查看電池的外包殼,盡管這是一層包裝殼,卻起到保護電池的效果。隨著長時間地充電和插拔,會不可防止地危害到電池的外殼。所以要定時查看電池的外包裝,發現有洼陷或不明液體滲漏時,就得留意了,這樣的電池千萬不能再用,趕緊換電池,防止電池漏液發作爆破~實在是無法用肉眼區分電池的好壞時,電池檢測儀來幫你!
3、不要由于它酷,你就運用它
我們都知道,部分動手能力強的玩家總喜歡標新立異,追求一些與眾不同的設備,于是混合在一起的配件并未經過相關儀器的安全監測,當中的細小誤差雖說不大,但有時也會成為導致電子煙爆炸的元兇。所以并不推薦!鋰離子電池發生故障的典型模式是,電解質被加熱至沸點,電池的內部壓力升高到一個點,以至電池頂部的封口板破裂,壓力突然釋放沖出電池的密封端。
總結:
鋰電運用需求操控最高溫度(大電流放電引起的溫升或和環境一起引起的),操控最高充電電壓和最低放電電壓(用保護板和充電器合作完成)。平常不必時最好使電池呆在渠道電壓(磷酸鐵鋰3.25-3.3v左右)。保護板的內阻越低越好,越低越不發熱。保護板限流巨細是靠康銅絲取樣電阻決議的,但繼續電流才干是mos決議的(由于mos內阻決議溫升)。
烜芯微專業制造二三極管,MOS管,20年,工廠直銷省20%,1500家電路電器生產企業選用,專業的工程師幫您穩定好每一批產品,如果您有遇到什么需要幫助解決的,可以點擊右邊的工程師,或者點擊銷售經理給您精準的報價以及產品介紹
烜芯微專業制造二三極管,MOS管,20年,工廠直銷省20%,1500家電路電器生產企業選用,專業的工程師幫您穩定好每一批產品,如果您有遇到什么需要幫助解決的,可以點擊右邊的工程師,或者點擊銷售經理給您精準的報價以及產品介紹

